开局知奋进,建证新征程。由基础部(中建基础)投资建设运营,中建六局、中建交通承建,中建科工参建的国内已建成的最大跨度路轨两用钢桁梁悬索桥——重庆郭家沱长江大桥正式建成通车。两江新区至茶园片区通勤时间由40分钟缩短为10分钟,“成渝地区双城经济圈”建设再添重要基础设施保障。

科技创新 打造高品质工程

重庆郭家沱长江大桥项目是重庆市重点工程项目,是中国建筑在渝以PPP模式投资建设运营的第一座长江大桥,属重庆中心城区快速路六纵线跨越长江的重要节点工程,南起茶园立交,北至花红湾立交,线路全长12.8公里,道路等级为城市快速路,双向八车道,路幅宽度41米,设计车速80公里/小时。

郭家沱长江大桥为公轨共建桥,双层布置,上层为八车道城市道路交通,下层为双线轨道交通,全长1403.8米,采用单孔悬吊双塔三跨连续钢桁梁悬索桥,主跨跨径720米,钢桁梁总重约2.5万吨,相当于4座埃菲尔铁塔的用量。

除此之外,大桥的设计也独具特色。大桥钢桁梁和主塔涂装采用的是浅蓝灰,主缆颜色是国际橙,吊索是皓月白,配合桥塔“门楹纳水”造型,将水元素融入传统门式桥塔之中,与山城重庆的独特景观风貌相得益彰。

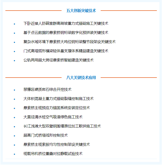
项目建设依托“五大创新突破技术”和“八大关键技术应用”,针对性地制定建设方案,创新工法,将创新转化为生产力,累计推动投入实践运用的成果68项,保证了工程的顺利推进,助力安全高效生产。

攻坚克难 建证高品质履约
郭家沱长江大桥自2017年12月3日全面开工,于2022年3月15日顺利合龙,在2022年12月28日完成主桥及引桥荷载试验。5年的建设历程中,项目始终坚持党建引领,相继克服疫情防控、防洪抗汛和酷暑高温等带来的重重挑战,确保项目完美履约。

△大桥中横梁建造

△大桥塔柱建造
2020年初,面对疫情所带来的冲击,项目坚持疫情防控与项目建设“两手抓、两手硬”,在保障建设者安全的情况下,争分夺秒推进项目建设,成为重庆市首批获得复工复产批复的建筑业企业。

2020年8月,40年来最大洪峰过境重庆,项目第一时间组织开展应急预案交底,紧急撤离建设物资、24小时值班巡察。建设者们采用向钢围堰内注水等方式,全力确保结构稳定、防范垮塌风险。洪峰过境后,项目第一时间开展结构安全检查和清淤工作,迅速完成复工复产。

面对夏季酷暑高温,项目及时调整工作时间,采取“两班倒”作业方式,充分利用夜班作业时间,保障作业时长,并结合现场作业需求,向其他项目部借调了30余名管理人员与施工员驻扎一线现场,保障项目建设稳步推进。【企业文化部,基础部(中建基础)供稿】